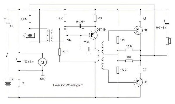
Emerson Wondergram

Emerson Wondergram phonograph

Emerson Wondergram made in the U.K. by Baird circa 1959.
The beautiful gold-color anodized aluminum lid and tone arm
are mounted onto a black plastic bottom with a speaker grille facing down.
There are three spring-loaded feet on the bottom to elevate the player.
The box boasts, "The world's smallest record player" and
"Powered by flashlamp batteries" - designed to operate on four C-cell batteries.
It measures approximately 8" x 4" x 2".
It powers on by lifting the tone arm with two rubber wheels to drive
either a 7" 45 rpm or 12" 33-1/3 rpm record.
A 45 adaptor is included attached to the lid,
and it came with a leather carrying case for portable protection.


Emerson Wondergram portable phonograph U.K.

Emerson Wondergram portable phonograph U.K.

Emerson Wondergram portable phonograph U.K.

Emerson Wondergram portable phonograph U.K.

Emerson Wondergram portable phonograph U.K.

Emerson Wondergram portable phonograph U.K.

Emerson Wondergram portable phonograph U.K.

Emerson Wondergram portable phonograph U.K.

Emerson Wondergram portable phonograph U.K.

Emerson Wondergram portable phonograph U.K.

Emerson Wondergram portable phonograph U.K.

Emerson Wondergram portable phonograph U.K.

Emerson Wondergram portable phonograph U.K.

Emerson Wondergram portable phonograph U.K.

Emerson Wondergram portable phonograph U.K.

Emerson Wondergram portable phonograph ad




Classic Radio Gallery logo dial