Fada Radio model 652 Temple, yellow and red catalin cabinet

This Fada 652 "Temple" has a butterscotch with red trim catalin cabinet.
It was also available with a blue cabinet or burgundy as seen below.
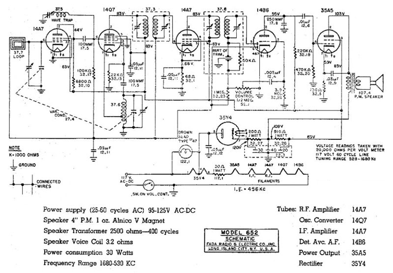
Although the schematics below show a 6-tube chassis using loctal tubes,
other circuit revisions of the model 652 included use of octal and mini tubes.
The design was first introduced just prior to WWII as the model 252,
with both catalin and wood cabinets.
The model 252 also went through circuit revisions as seen in its schematic below.
The 1947 Fada model 659 used the same cabinet but included a shortwave band.
See the "Radio Plastics Explained" page for more
info on Catalin and other plastics.


Fada Radio model 659 Temple, blue and yellow catalin thumbnail photo Fada Radio model 652 Temple, burgundy and yellow catalin thumbnail photo
Fada Radio model 252 Temple wood version thumbnail photo
model 252 (wood).

Like the Fada Bullet, the Temple has also become an iconic design figure.
In 1996, it was used on the cover of a promotional-only CD release by Frank Zappa.

Frank

Fada Radio model 652 Temple, yellow and red catalin cabinet





Model 652

Fada 652 schematic
(maximize window for a closer look)
Fada 652 chassis

MODEL 252

Fada 252 schematics



Fada 652 dial glass for sale

Fada 652 dial glass available

CLICK for details




See our FADA HISTORY page for much more information.




Classic Radio Gallery logo dial